1 2 3 4 5 6 7 8 9 10 9/10 9,25оценок: 4

Контроллер своими руками

Тема в разделе "Возобновляемые источники электроэнергии", создана пользователем Strangeman, 21.10.13.

  1. Sapienz
    Регистрация:
    07.04.12
    Сообщения:
    547
    Благодарности:
    256

    Sapienz

    Живу здесь

    Sapienz

    Живу здесь

    Регистрация:
    07.04.12
    Сообщения:
    547
    Благодарности:
    256
    Адрес:
    Санкт-Петербург
    С позволения ТС публикую небольшую незаконченную работу. Может кому то будет интересно. Изначально задумывалась для зарядки щелочных аккумуляторов от 24 вольтовых блоков питания принтеров. И как драйвер для светодиодных лент на 12В питающийся щелочными аккумуляторами на последней стадии заряда (18В).

    [​IMG]

    Полазив по интернету, я не нашел ни одной схемы регулятора напряжения и самое главное тока - на современной элементной базе. Все они

    были либо аналоговыми, либо с биполярными транзисторами, в ключевом включении. Я опробовал одну из них.

    [​IMG]

    Тока более 2,5 ампер, без значительного нагрева транзистора КТ818, я не получил. При попытке снять около 4 ампер - сгорел транзистор и диод шотки. Надо уточнить - они были без радиаторов. Что, впрочем, не меняет ситуации. Задумавшись, как применить в этом включении P-канальный полевик - наткнулся на описание его работы. Тепловыделение, за счет большого сопротивления на открытом переходе, слишком большое - о хорошем кпд можно было забыть. Решено было использовать N-канальные полевики управляемые драйвером верхнего ключа. В качестве драйвера был использован полумостовой драйвер IR2104, как самый доступный. Схема его включения предполагает работу верхнего ключа в обычном для него режиме, а нижнего в качестве синхронного диода. В моменты, когда верхний ключ закрывается, а неиспользуемую энергию дросселя можно еще пустить в нагрузку, открываемый драйвером нижний ключ делает это. Проблема поджидающая меня в результате испытаний в работе заключалась в том, что схема корректно работала только если выходное стабилизируемое напряжение было ниже входного на 4 вольта. Либо, если к выходу была подключена нагрузка с током не менее 50мА. В остальных других случаях схема переставала работать, выдавая на выходе около половины питающего напряжения. Выяснение причин этого выявило проблему зарядки бутстрепного конденсатора. Он подзаряжается в моменты выключения верхнего ключа. После этого использует накопленную в нем энергию для открытия верхнего ключа. При частом длительном открытии верхнего ключа и редким открытием нижнего его функционирование нарушается. Минимальный дедтайм и максимальное заполнение управляющих импульсов, для максимального выходного напряжения, не дают полноценно зарядить бутстрепную емкость. Фирма IRв таких случаях предлагает использовать схему принудительной накачки бутстрепной емкости. Она организована на таймере NE555 и содержит небольшое количество элементов. Работая на частоте около 7,5кГц, она поднимает в два раза питающее ее напряжение диодно - конденсаторным удвоителем, подпитывая им бутстрепную емкость. В таком включении схема показала хорошую работоспособность. На холостом ходу она обеспечивает напряжение на выходе всего лишь на 0,3 вольта ниже входного. Потребляемый ток на холостом ходу 25-35 мА. Диапазон входного - от 15 до 30 вольт. Верхний порог его ограничен возможностью стабилизатора lM7815 и напряжением ключующих мосфетов (30В и 55 вольт соответственно). Максимальный выходной ток ограничен возможностями ключевых транзисторов, выходного дросселя и шунтирующим сопротивлением.

    Схема мало требовательна к номиналам деталей. Не требует наладки. При правильной сборке начинает работать сразу же. Пока идут полевые испытания дроссель используется от компьютерного БП. Колечко пермалоя с 30 витками обмотки из двух сложенных вместе проводов миллиметрового сечения. Частота работы схемы около 25 КГц.

    В испытаниях на печатке ниже, я нагружал схему выходным током около 3.5А. Нагрев полевых транзисторов, без радиаторов на ощупь был градусов 40-45. Градусов до 45 грелся шунт на 0,1Ом. Шунта меньшего номинала у меня не оказалось. Основной источник нагрева - дроссель. Сейчас изучаю методы снижения нагрева дросселей. Чуть позже проведу испытания на КПД и выложу результаты с фотографиями. Данную кострукцию планируется использовать для питания светодиодных лент, USBустройств, зарядки аккумуляторов. Принимаются советы по оптимизации.

    Вот печатка. Уже опробованная. Все силовые шины были основательно залиты толстым слоем олова. На максимальной ширине импульса на затворах вполне приличная трапеция. Звона не заметил. Запитывалось от автомобильного зарядного устройства орион с выходом 14,7, от блока питания ноутбука 19в*8А и от двух автоаккумуляторов подключенных последовательно.

    [​IMG]
     
  2. Grok65
    Регистрация:
    19.07.12
    Сообщения:
    715
    Благодарности:
    345

    Grok65

    электрик

    Grok65

    электрик

    Регистрация:
    19.07.12
    Сообщения:
    715
    Благодарности:
    345
    Адрес:
    Москва
    Как Вам вот такая штуковина. По своим параметрам очень даже приличная.
    http://www.microsmart.eu/index.php?topic=44.msg3610#msg3610
     
  3. Sapienz
    Регистрация:
    07.04.12
    Сообщения:
    547
    Благодарности:
    256

    Sapienz

    Живу здесь

    Sapienz

    Живу здесь

    Регистрация:
    07.04.12
    Сообщения:
    547
    Благодарности:
    256
    Адрес:
    Санкт-Петербург
    Тоже годный вариант наверное. Те же яйца только в профиль. Из отличительных принципов - автор использует гальванически развязанный трансформаторный драйвер вкупе с обычным драйвером нижнего ключа, для управления N-канальным полевиком. Единственное что мне не понятно - затвор зарывается только лишь резистором R17? Если так то не совсем хорошее решение. Ибо фронт закрытия слишком затянут. Еще в его схеме нет синхронного диода. Что не совсем хорошо сказывается на кпд. Вместо простого резистивного датчика тока используются датчики холла. И операционные усилители для контроля напряжения с током. Для лабораторного блока питания может быть хороший (но несколько дорогой) вариант. У меня была задача построить максимально дешевый и доступный вариант простейшего устройства в высоким кпд заточенным на работу с альтернативкой. Там каждый ватт на счету. И нет надобности таскать из китая часть комплектухи. Все элементы очень распространены. Сейчас моя задача найти и/или изготовить дроссель расчитанный на ток 20-30А. Так как мой теперешний греется очень сильно даже при 5амперной нагрузке. Как только решу эту задачу и подниму КПД с 76% до 90-93%, буду делать (путем небольшой доработки) аналог простейшего МППТ для солнечных панелей.
     
  4. Strangeman
    Регистрация:
    24.07.11
    Сообщения:
    14.206
    Благодарности:
    9.134

    Strangeman

    Стремящийся к автономии

    Strangeman

    Стремящийся к автономии

    Регистрация:
    24.07.11
    Сообщения:
    14.206
    Благодарности:
    9.134
    Адрес:
    Ростовская обл. д. Золотарево
    @Sapienz, Вам нужно немного "поколдовать" с дросселем. Не должен он греться при 5А.
    В крайнем случае можно набрать из нескольких колец.
    Греется провод или сердечник?
     
  5. Sapienz
    Регистрация:
    07.04.12
    Сообщения:
    547
    Благодарности:
    256

    Sapienz

    Живу здесь

    Sapienz

    Живу здесь

    Регистрация:
    07.04.12
    Сообщения:
    547
    Благодарности:
    256
    Адрес:
    Санкт-Петербург
    В том то и дело, что непонятно. Его габариты не позволяет оценить греется он или его обмотка. Если успею сегодня - попробую свить десяток 0,4мм жил для исключения скина (хотя какой там скин на 25ти КГцах?) и недостатка сечения. Днем курил форумы относительно того какие дроссели мотают остальные - однозначного ответа не нашел.
     
  6. Strangeman
    Регистрация:
    24.07.11
    Сообщения:
    14.206
    Благодарности:
    9.134

    Strangeman

    Стремящийся к автономии

    Strangeman

    Стремящийся к автономии

    Регистрация:
    24.07.11
    Сообщения:
    14.206
    Благодарности:
    9.134
    Адрес:
    Ростовская обл. д. Золотарево
    Надо бы посчитать индуктивность, потребную для обеспечения неразрывных токов, а потом прикинуть индукцию в сердечнике.
    Намотайте обмотку с зазором от сердечника, если получится.
    Кстати, как витки рассчитывали?
     
  7. Мax94
    Регистрация:
    07.09.12
    Сообщения:
    17.141
    Благодарности:
    7.180

    Мax94

    ·

    Мax94

    ·

    Регистрация:
    07.09.12
    Сообщения:
    17.141
    Благодарности:
    7.180
    Адрес:
    Калининград
    CTX100-10-52 не пойдёт?
    Или IHV45BZ92
    Ой, у него цена=космос...
     
  8. Grok65
    Регистрация:
    19.07.12
    Сообщения:
    715
    Благодарности:
    345

    Grok65

    электрик

    Grok65

    электрик

    Регистрация:
    19.07.12
    Сообщения:
    715
    Благодарности:
    345
    Адрес:
    Москва
    Я эту схему собрал лет десять назад, только на выходе ставил IRF4905. Дроссель мотал на ферритовом бруске 50х20х10 проводом 1,3 - 40 витков. Работает до сих пор, ничего не греется и при 10 А, ну кроме выходного транзистора. Она у меня как зарядка иногда используется.
    Вариант очень даже годный, уже не один повторил. Да и схема уже полностью отработана, не зря автор и платы уже на производстве заказывает, и предлагает готовые комплекты.
    Датчик холла применен не спроста, это позволило производить плавную регулировку тока во всем диапазоне от 0 и до максимума. Простой потенциометр в таких схемах не дает таких результатов.
    Ну и про КПД. Автор тоже стремится к достижению максимального значения, и результаты испытаний об этом говорят, надо просто почитать этот форум, что бы понять как создавался этот БП.
     
  9. Sapienz
    Регистрация:
    07.04.12
    Сообщения:
    547
    Благодарности:
    256

    Sapienz

    Живу здесь

    Sapienz

    Живу здесь

    Регистрация:
    07.04.12
    Сообщения:
    547
    Благодарности:
    256
    Адрес:
    Санкт-Петербург
    Чувствую толику негатива. :) @Grok65, я ни в коем случае не хотел критиковать чью-то проверенную схему. У меня для этого еще опыта мало. Вы попросили моего мнения - я его высказал. И я ведь не говорил что схема плохая.
    В моих задачах это не принципиально.
    Вы о моей или о схеме автора?
    Спасибо, обнадежили. Попробую ферриты. Разбирал Орионовское пускозарядное устройство на 80 А. Так там здоровенная такая гантелька ферритовая стоит. С проводом миллиметра 3 в диаметре. Никто кольца бело-желтые не использует.
    Никак не расчитывал. Просто методом перебора различных уже намотанных из блоков питания ПК и копировальных аппаратов. У того что сейчас используется - 300 мкГн индуктивности. Они ведь тоже в таких условиях работают? Пытался посчитать онлайн калькулятором и программами Cтаричка. Приблизительно те же данные получил. Вчера мотанул миллиметровым проводом на огромном NONAME зеленом кольце купленом послучаю за пять рублей. Индуктивность получилась 6,5 мГН. Греется обмотка. Сердечник вроде не греется. Ток выхода 5А. Uпит=24. Uвых=13В. Нагрузка - автомобильная лампа.
    Под конец ткнул осликом в затвор нижнего ключа. А там тишина. Еле заметные иголочки иногда проскакивают (чаще когда Uвых снижается). Не успел разобраться почему. Но что то странно. По идее там должны быть импульсы 15В в противофазе с выходом TL494.
     
    Последнее редактирование: 13.02.14
  10. user343
    Регистрация:
    14.11.10
    Сообщения:
    4.781
    Благодарности:
    1.948

    user343

    Кедросажатель

    user343

    Кедросажатель

    Регистрация:
    14.11.10
    Сообщения:
    4.781
    Благодарности:
    1.948
    Адрес:
    Мензелинск
    Это вы сгоревших инверторных сварочников не видели. Там токи проходят через сетевой фильтр и вых. дроссель (порядка 160-250А) - на здоровых зелёных и жёлтых кольцах.
    2-4мм диаметр проводов, до 3 жил параллельно.
    ИМХО там прессперм (прессованный порошкообразный пермаллой), в смеси с изолятором и покрыт пластиком.
     
  11. Grok65
    Регистрация:
    19.07.12
    Сообщения:
    715
    Благодарности:
    345

    Grok65

    электрик

    Grok65

    электрик

    Регистрация:
    19.07.12
    Сообщения:
    715
    Благодарности:
    345
    Адрес:
    Москва
    Прошу извинить, если чем то задел, негатива и в мыслях не было.

    Да, про Вашу. Только добавил к ней еще цифровой индикатор тока и напряжения.

    Если интересует вопрос по кольцам, то лучше обратиться к профильным сайтам по БП. Таких сейчас очень много, и на каждом, где обсуждают импульсные БП, обязательно поднимается вопрос об использовании колец из БП от компа. Если нужно могу дать несколько ссылок (одну уже дал).
     
  12. Sapienz
    Регистрация:
    07.04.12
    Сообщения:
    547
    Благодарности:
    256

    Sapienz

    Живу здесь

    Sapienz

    Живу здесь

    Регистрация:
    07.04.12
    Сообщения:
    547
    Благодарности:
    256
    Адрес:
    Санкт-Петербург
    Продолжу делиться наработками.
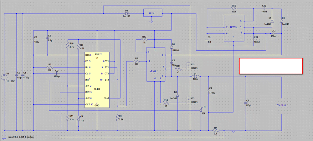
    Схема преобразилась вот в такую [​IMG]
    Внимание - перепутаны местами 16 и 15 выводы. На печатке они правильны но. Но неправильно подлючен коллектор Q4
    Печатка
    [​IMG]
    Работает криво. Вся звенит.
    Помогите кто умеет и хочет. Советом или разведеной печаткой.
     
  13. user343
    Регистрация:
    14.11.10
    Сообщения:
    4.781
    Благодарности:
    1.948

    user343

    Кедросажатель

    user343

    Кедросажатель

    Регистрация:
    14.11.10
    Сообщения:
    4.781
    Благодарности:
    1.948
    Адрес:
    Мензелинск
    Смысел IR2104 малопонятен, еcли её потом транзисторы усиливают.
    Можно было вообще полевик с P-каналом поставить и полсхемы сократить.

    А звенит вероятно из-за плохих (низкочастотных) кондёров на входе и выходе, SMD керамикой их обвешайте. Вот недавно теорию обсуждали:

    http://kazus.ru/forums/showpost.php?p=753254&postcount=110

    D2 - HER108, зачем такой быстрый?
    и где кондёры на входе 7815, в питании 494, 2104?
    Фото собранной платы покажите, может они всё-таки есть.
     
    Последнее редактирование: 12.03.14
  14. Sapienz
    Регистрация:
    07.04.12
    Сообщения:
    547
    Благодарности:
    256

    Sapienz

    Живу здесь

    Sapienz

    Живу здесь

    Регистрация:
    07.04.12
    Сообщения:
    547
    Благодарности:
    256
    Адрес:
    Санкт-Петербург
    Пока пусть стоит, страхует маломощную NE555. Как только настрою схему на стабильную работу - подумаю как ее убрать. Кстати http://www.microsmart.eu/index.php?topic=44.msg4132#msg4132 тут вот уже MMP опробовали. Работает!
     
  15. Мax94
    Регистрация:
    07.09.12
    Сообщения:
    17.141
    Благодарности:
    7.180

    Мax94

    ·

    Мax94

    ·

    Регистрация:
    07.09.12
    Сообщения:
    17.141
    Благодарности:
    7.180
    Адрес:
    Калининград
    Не умею, но скажу:
    токовый шунт выходной расположен крайне далеко от контролирующей цепи. Рабочие напряжения там каковы? Десятки- сотни милливольт?
    Ниже- пример разводки для ЛМ5119.
    "Техника Кельвина" применяется очень часто для датчика тока.
    _lm5119 layout recommendations.gif